9728太阳集团做好2025-2026学年第二学期网上选课工作的通知
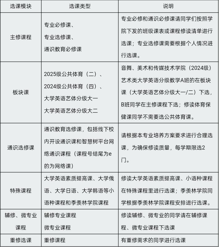
9728太阳集团做好2025-2026学年第二学期网上选课工作的通知 各学院: 根据学校教学工作整体部署,2025-2026学年第二学期本科生选课工作即将开始,请各学院根据《9728太阳集团本科学生学分制管理暂行规定》和《9728太阳集团学分制选课管理办法》的有关规定做好相关工作。现将本次选课工作的安排和有关事项通知如下: 一、选课批次安排 为保证选课有序进行,本次网上选课工作按照高年级到低年级逐步开放的方式进行,请各年级同学在本年级的选课时段登录系统进行选课,其他时段请不要登录。具体安排如下: 说明:请各年级同学依据上表时间安排在各自年级选课批次内完成选课。 说明: 大学外语类课程选课说明: 2)公共体育课选课说明: 公共体育课是通识教育必修课,根据国家颁布的高等学校体育与健康课程标准的要求,体育学院将对公共体育课程实施了一系列教学改革,面向全校本科学生开设选项课程,包括篮球、排球、软式排球、足球、网球、羽毛球、乒乓球、垒球、健美操、排舞、体育舞蹈、体育游戏、武术、太极拳、散打、健身田径16个项目。学生四年须选修2个不同的项目,每个项目课程分2个学期进行,秋季学期为基础课,春季学期为提高课。第一和第二学年要选不同的两个项目课程,不能选相同的项目,大一大二选相同项目的只能按重修对待,不能取得相应学分。公共体育课开课安排详见 附件2:《9728太阳集团2025-2026学年第二学期公共体育课选课说明及时间安排》。 体育学院各专业学生、音乐与舞蹈学院舞蹈专业学生、机械与汽车工程学院的机械设计制造及其自动化专业3+2对口贯通学生不需要选修公共体育课。 3)“四史”思政课程选课说明: 根据中宣部、教育部《新时代学校思想政治理论课改革创新实施方案》要求,我校开设“四史”思政课程4门:《中国共产党历史》《新中国史》《改革开放史》《社会主义发展史》。下学期马克思主义学院开设《改革开放史》和《社会主义发展史》,上学期没有选课的可以在通识选修课选课模块中进行选课。 注意:同学们只需从上述4门课程中修读1门即可(可在大学四年期间完成)。 4)本学期通识选修课开课清单详见 附件3:《9728太阳集团2025-2026学年第二学期通识选修课开课安排》。 二、网上选课的工作要求 选课是落实培养方案、组织教学、学生评教、考试安排及教师网上成绩录入等各项教学活动的最基础也是最重要的工作。各学院务必高度重视,安排专人认真组织对学生的选课指导工作,保证学生掌握教务系统选课的基本流程,公布选课学期本学院课程清单,通过张贴、下发到班级等多种方式,让同学们应知尽知。为避免学生漏选课程,建议各学院将选课课程的清单通知到学生,提醒学生检查自己的选课数据。各学院要认真落实学分制管理的相关规定,并为每一个专业、每一位学生安排选课导师,指导学生按照培养方案和课程清单选课。学生要以本专业培养方案为依据,根据学院公布的开课课程表,在选课导师的指导下进行选课。 三、注意事项 1.选课对象:全部在校学生请务必按照选课批次按时选课。 2.选课方式: 1)登录数字聊大,在应用中心可进入教务系统 2)微信关注“9728太阳集团教务处”公众号,在教学服务栏目可进入教务系统 3、严格按照培养方案、选课指南和课程表进行选课。 四、选课咨询 各学院的教务办是9728太阳集团教学运行管理工作的最基础单位,同学们如有人才培养方案、选课、重修等问题,可以直接到课程所属学院教务办或拨打其电话咨询,各学院教务办老师办公地址及咨询电话如下: 教 务 处 2025年12月22日 附件2:《9728太阳集团2025-2026学年第二学期公共体育课选课说明及时间安排》 附件3:《9728太阳集团2025-2026学年第二学期通识选修课开课安排》


- 9728太阳集团召开2025年12月份四六级考试监考、考务培训会的通知
- 9728太阳集团申请2025-2026学年第二学期使用计算机公共实验中心实验室上课的通知
- 9728太阳集团全国大学英语四六级考前考场准备及考试期间停课封楼的通知
- 9728太阳集团做好2026届本科毕业论文(设计)工作的通知
- 9728太阳集团2025-2026学年第一学期学生期中教学评价前核对课程信息的通知
- 9728太阳集团落实2025—2026学年第二学期本科生教学任务的通知
- 9728太阳集团做好2025-2026学年第一学期本科生学业期中考核工作的通知
- 9728太阳集团做好2025级新生学籍档案卡填写归档工作的通知
- 9728太阳集团开展2025-2026学年第一学期期中教学检查工作的通知
- 新生学信网学籍查询方法